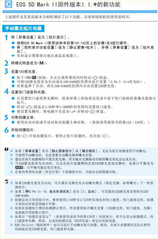
|
|
發表於 2009-5-27 21:55:35
|
顯示全部樓層
有網友用這鏡頭 搭5dII 拍攝動態Full HD Video 嗎?
http://dc.watch.impress.co.jp/cda/lens_review/2007/11/08/7378.html
AF 28-300mm F3.5-6.3 XR Di VC LD Aspherical (IF) Macro
[size=+1]タムロン「AF 28-300mm F3.5-6.3 XR Di VC LD Aspherical (IF) Macro」 |  | 交換レンズ実写ギャラリー | [size=+1]Reported by 上田晃司 |  |  |  |  |
| | EOS 5D / 4,368×2,912 / 1/6秒 / F6.3 / +0.33EV / ISO100 / WB:曇り / 300mm |

| | [size=-1]EOS 5Dに装着。キヤノン用は10月26日に発売。価格は84,000円。ニコン用は2008年春の発売予定 | 高倍率ズームレンズで定評のあるタムロンから、同社初の手ブレ補正機構「VC」(Vibration Compensation)を搭載する高倍率ズームレンズが発売された。
手ブレ補正を搭載しない「AF 28-300mm F3.5-6.3 XR Di LD Aspherical (IF) Macro」と同様、デジタル一眼レフカメラと35mm銀塩一眼レフカメラ兼用のモデルになる。しかしながら、一部のカメラにおいて手ブレ補正が正常に機能しないカメラがあるので、Webページなどで確認していただきたい。
最大4段分の手ブレ補正機構は効果絶大で、ファインダーを覗くとすぐに体感できる。望遠側で使用した場合も被写体がほぼ静止しているように見えるので、安定した撮影が可能だ。シビアなMFでのピント合わせも容易にできる。マクロ撮影、暗い室内での手持ち撮影なども、手ブレを心配せずに撮影に集中することが可能だ。F3.5~6.3ということもあり、望遠側では正直つらい状況もあったが、静物や風景の撮影は全く問題ない。個人的には、1/10秒以下のシャッタースピードでの撮影も、大きく手ブレすることなく撮影できた。
解像力に関して不満はない。開放値付近では、ふんわりとした柔らかい描写になるが、ある程度絞るとシャープになる。コントラストもこのクラスのレンズにしては十分といえる。フレアやゴーストも出にくい。広角側で夜景を撮った際、強い光源による小さなレンズフレアが写ることが一度だけあった程度だ。また、高倍率ズームレンズということもあり、広角側で樽型収差、望遠側で糸巻き型収差が見られた。さらに、開放付近では若干の周辺光量落ちが見られるが、絞ると改善される。
手ブレ補正機構のない従来モデルよりは大柄だが、利便性を考えると仕方がないところか。ズームリングが滑りにくくて質感が良く、左手で支えるととても持ちやすい。フォーカスリングは少し軽めだが、微妙な調整も慣れると問題なく行なえる。また、ズームロックも搭載しており、移動の際、レンズが伸びなくとても重宝する。VCのスイッチやAF/MFの切り替えも左手で行なえるので、位置を覚えれば、MFからAFに切り替えるのも容易だ。VCスイッチの動作はある程度堅いので、カメラバックの中で勝手に動くこともない。
最短撮影距離は約49cm。かなり被写体に近づくことが可能だ。最大撮影倍率は1:3なので、被写体を選ぶことなく幅広く撮影できる。優秀な手ブレ補正機構を搭載し、マクロ、広角、望遠と被写体を選ばない優秀なレンズといえる。荷物を減らして撮影に行きたい場合や、旅行などでとても重宝するレンズだろう。
- 作例のリンク先のファイルは、JPEGで撮影した画像をコピーおよびリネームしたものです。
- 作例下の撮影データは、使用ボディ/記録解像度(ピクセル)/露出時間/絞り値/露出補正値/ISO感度/ホワイトバランス/実焦点距離を表します。
- 強調のため一部の項目を1行目に抜粋した場合もあります。
| | | EOS 5D / 4,368×2,912 / 1/40秒 / F7.1 / +0.33EV / ISO200 / WB:曇り / 28mm | EOS 5D / 4,368×2,912 / 1/15秒 / F7.1 / +0.33EV / ISO200 / WB:曇り / 300mm |
| | | EOS 5D / 4,368×2,912 / 1/30秒 / F6.3 / 0EV / ISO100 / WB:日陰 / 300mm | EOS 5D / 4,368×2,912 / 1/15秒 / F6.3 / +0.67EV / ISO100 / WB:曇り / 300mm |
| | | EOS 5D / 4,368×2,912 / 1/4秒 / F7.1 / 0EV / ISO100 / WB:曇り / 135mm | EOS 5D / 4,368×2,912 / 1/30秒 / F8 / +0.67EV / ISO100 / WB:オート / 300mm |
| | | EOS 5D / 4,368×2,912 / 1/5秒 / F7.1 / +0.33EV / ISO100 / WB:曇り / 300mm | EOS 5D / 4,368×2,912 / 1/25秒 / F6.3 / 0EV / ISO400 / WB:太陽光 / 300mm |
| | | EOS 5D / 4,368×2,912 / 15秒 / F14 / 0EV / ISO100 / WB:オート / 28mm | EOS 5D / 4,368×2,912 / 1秒 / F5 / 0EV / ISO100 / WB:オート / 77mm
|
| | | EOS 5D / 4,368×2,912 / 10秒 / F10 / +1EV / ISO100 / WB:蛍光灯 / 28mm | EOS 5D / 4,368×2,912 / 15秒 / F14 / 0EV / ISO100 / WB:蛍光灯 / 28mm |
| | | EOS 5D / 4,368×2,912 / 1/5秒 / F10 / 0EV / ISO100 / WB:電球 / 100mm | EOS 5D / 4,368×2,912 / 1/10秒 / F6.3 / 0EV / ISO100 / WB:電球 / 300mm |
| EOS 5D / 4,368×2,912 / 30秒 / F8 / 0EV / ISO100 / WB:オート / 28mm
|
| | | F3.5
EOS 5D / 4,368×2,912 / 1/13秒 / 0EV / ISO100 / WB:曇り / 28mm | F4
EOS 5D / 4,368×2,912 / 1/10秒 / 0EV / ISO100 / WB:曇り / 28mm | F5.6
EOS 5D / 4,368×2,912 / 1/5秒 / 0EV / ISO100 / WB:曇り / 28mm |
| | | F8
EOS 5D / 4,368×2,912 / 0.4秒 / 0EV / ISO100 / WB:曇り / 28mm | F11
EOS 5D / 4,368×2,912 / 0.8秒 / 0EV / ISO100 / WB:曇り / 28mm | F16
EOS 5D / 4,368×2,912 / 1.6秒 / 0EV / ISO100 / WB:曇り / 28mm |
| | | F22
EOS 5D / 4,368×2,912 / 3.2秒 / 0EV / ISO100 / WB:曇り / 28mm | | |
| | | F6.3
EOS 5D / 4,368×2,912 / 1/6秒 / 0EV / ISO100 / WB:曇り / 300mm | F8
EOS 5D / 4,368×2,912 / 1/4秒 / 0EV / ISO100 / WB:曇り / 300mm | F11
EOS 5D / 4,368×2,912 / 0.6秒 / 0EV / ISO100 / WB:曇り / 300mm |
| | | F16
EOS 5D / 4,368×2,912 / 1.3秒 / 0EV / ISO100 / WB:曇り / 300mm | F22
EOS 5D / 4,368×2,912 / 2.5秒 / 0EV / ISO100 / WB:曇り / 300mm | F32
EOS 5D / 4,368×2,912 / 5秒 / F32 / 0EV / ISO100 / WB:曇り / 300mm |
■ URL
タムロン
http://www.tamron.co.jp/
製品情報
http://www.tamron.co.jp/lineup/a20/vc/
■ 関連記事
・ タムロン、28-300mm Di VCとEOS 40Dの組み合わせで注意を喚起(2007/11/06)
・ タムロン、手ブレ補正高倍率ズーム「AF 28-300mm Di VC」の発売日を決定(2007/10/18)
・ タムロン、手ブレ補正付き高倍率ズームを発売延期(2007/08/24)
・ タムロン、「AF 28-300mm F3.5-6.3 Di VC」の発表会(2007/08/01)
・ タムロン、手ブレ補正付き高倍率ズーム「AF 28-300mm(A20)」の価格と発売日を決定(2007/08/01)
・ タムロン、同社初の手ブレ補正レンズ「28-300mm Di VC」開発表明(2007/03/07)
|
|
|