查看: 7347|回覆: 4
收起左側

[分享] 得利影視子公司 Deltamac(HongKong)Co., Limited 退出香港發片市場營運

[複製連結]

發表於 2019-8-7 12:14:02 | 顯示全部樓層 |閱讀模式

馬上註冊,結交更多好友,享用更多功能,讓你輕鬆玩轉社區。

您需要 登錄 才可以下載或查看,沒有賬號?註冊

x
本文最後由 popo 於 2019-8-7 12:15 PM 編輯

得利香港 退出香港發片市場營運,這張圖是在微信上流傳的消息,為了查證,想到得利在台灣有上櫃,這重大事情應該會有公開消息,因此在公開觀測站上可以看到,5月份就決議好的公告內容。

67773964_3159358984082127_3469545787971600384_n.jpg

Snap1.jpg



發表於 2019-8-7 15:04:29 | 顯示全部樓層
看來實體片真的越來越難做,串流市場已經變成主流了
回覆

使用道具 舉報


 樓主| 發表於 2019-10-18 12:08:30 | 顯示全部樓層
https://www.facebook.com/deltama ... ?type=3&theater

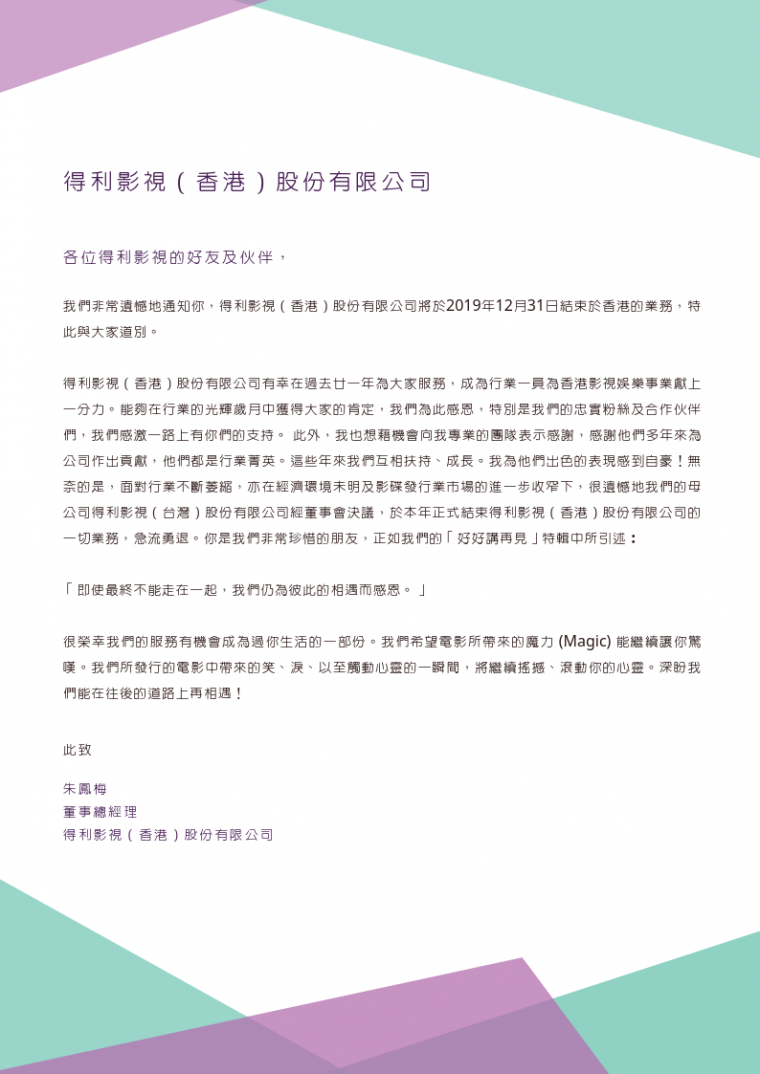
各位得利影視的好友及伙伴,

我們非常遺憾地通知您,得利影視(香港)股份有限公司將於2019年12月31日結束於香港的業務,特此與大家道別。

得利影視(香港)股份有限公司有幸在過去廿一年為大家服務,成為行業一員為香港影視娛樂事業獻上一分力。能夠在行業的光輝歲月中獲得大家的肯定,我們為此感恩,特別是我們的忠實粉絲及合作伙伴們,我們感激一路上有你們的支持。 此外,我也想藉機會向我專業的團隊表示感謝,感謝他們多年來為公司作出貢獻,他們都是行業菁英。這些年來我們互相扶持、成長。我為他們出色的表現感到自豪!無奈的是,面對行業不斷萎縮,亦在經濟環境未明及影碟發行業市場的進一步收窄下,很遺憾地我們的母公司得利影視(台灣)股份有限公司經董事會決議,於本年正式結束得利影視(香港)股份有限公司的一切業務,急流勇退。

你是我們非常珍惜的朋友,正如我們的「好好講再見」特輯中所引述︰

「即使最終不能走在一起,我們仍為彼此的相遇而感恩。」

很榮幸我們的服務有機會成為過你生活的一部份。我們希望電影所帶來的魔力 (MAGIC) 能繼續讓你驚嘆。我們所發行的電影中帶來的笑、淚、以至觸動心靈的一瞬間,將繼續搖撼、滾動你的心靈。深盼我們能在往後的道路上再相遇!

朱鳳梅
董事總經理
得利影視(香港)股份有限公司

71395930_10156813824018981_1567862083234562048_o.png
回覆

使用道具 舉報


發表於 2019-11-9 23:56:28 | 顯示全部樓層
我想除了串流吃掉實體因素外,還有一個因素是香港已經有許多在地代理商,已經相當飽和了
回覆

使用道具 舉報


發表於 2019-12-2 19:38:32 | 顯示全部樓層
我覺得某程度上銷售點也是一個問題,香港租金高昂,專門售賣影碟店舖不多,大型的售價又比例貴,久而久之很多客人便會選擇付費串流下載,同時香港居住地方越來越小,屋內很難有位置收藏影碟,也是實體片越來越難做的另一原因..
回覆

使用道具 舉報

您需要登錄後才可以回文 登入 | 註冊

本版積分規則

熱門推薦

驚豔之作:Barefoot Footprint Gen 2 錄音室監聽音箱
驚豔之作:Barefoot Footp
驚豔之作:Barefoot Footprint Gen 2 錄音室監聽音箱 為什麼我
這支是史上最美揚聲器?Starke Sound Halo C2 中置揚聲器開箱-Part.1
這支是史上最美揚聲器?St
這支是史上最美揚聲器?Starke Sound Halo C2 中置揚聲器開箱-
看得見的Hi-End好聲音!全台首例StormAudio風暴EVO/Dali/Burmester/Soulnote共生雙系統!
看得見的Hi-End好聲音!全
看得見的Hi-End好聲音!全台首例StormAudio風暴EVO/Dali/Burmest
床上劇院掰掰~小小獨立視聽室啟用
床上劇院掰掰~小小獨立視
本文章最後由 tom3050 於 2016-3-25 12:06 編輯 2016/3/25更
Storm Audio風暴最新推出8聲道AoIP/XLR數位類比雙生輸入後級擴大機
Storm Audio風暴最新推出8
Storm Audio風暴最新推出8聲道AoIP/XLR數位類比雙生輸入後級擴大

聯絡我們| 問題反映| 小黑屋| 手機版| Archiver|  本網站特別聘請 蔡家豪律師 為本站法律顧問

快速回覆 返回頂部 返回列表